Усі основні податки сучасної податкової системи можна поділити за критерієм історичної хронології на два основні види: податки епохи Стародавнього Риму і політекономічні податкові механізми періоду 18-20 століть.
Податки Стародавнього Риму – це податок з обігу (centesima rerum venalium), акцизні податки і пропорційні податкові принципи (лінійні ставки). Згідно з літературними джерелами акцизи не є особистим надбанням Риму, оскільки в цю епоху оподатковувати товари під час перетину умовних місць розпочали і в інших країнах, але в Стародавньому Римі вперше запровадили податок з обігу за лінійною ставкою 1%. На підставі механізму оподаткування обігу у сучасному світі працюють такі податки, як: ПДФО, податок з продажу (США), податок з обігу в спрощених системах оподаткування, ЄСВ. Ефективність механізмів акцизів і оподаткування обігу, в першу чергу, доведено упродовж десятків століть, оскільки, попри вплив науково-технічного прогресу, ці механізми продовжують стабільно функціонувати. На великому часовому діапазоні 1970-2021 рр. мною було проведено дослідження податкових зборів у різних країнах ОЕСР. На підставі чого було встановлено, що податок з продажів у масовому використанні зберігся лише в США і при цьому він демонструє стабільно низьку волатильність і високі рівні податкових зборів. За своїми об'ємами надходжень він перевищує майже усі податки з товарообігу в США і знаходиться на одному рівні з податками і митами з імпорту (2-2,5% від ВВП).
Податки періоду розквіту політекономічних поглядів (18-20 століття) – це ПДВ, податок з прибутку, прогресивні ставки, спрощені системи оподаткування.
Починаючи з епохи Відродження, у сфері оподаткування дедалі більшої популяризації набули економічні рішення, сформовані через призму політичних інтересів. Основоположниками політичного підходу при формуванні податкових механізмів можна вважати таких політичних діячів, як Н. Маккіавеллі, Ф. Гвічіардіні, які, зокрема, виступали з критикою пропорційного принципу податкової ставки і пропонували використовувати прогресивні методи. Усю суть таких пропозицій можна описати однією з фраз Маккіавелі: “...... ніщо неправильне саме по собі, все залежить від обставин. Такі підходи вчених у своїй діяльності дуже точно описав американський соціолог Фріц Махлуп (1902-1983), який поділив наукові методи дослідження на два види:
Наприклад, такі вчені, як Г. Галілей або Дж. Бруно, використовували позитивний метод дослідження явищ, не дивлячись на крайню непопулярність результатів їхніх досліджень у суспільстві і уряді. Прикладів відомих учених, які використовували нормативний метод, набагато більше, але треба відзначити, що, якщо вчений використовує нормативний метод, це не завжди означає його свідому позицію догодити чиїмось інтересам, мотивація вченого може будуватися на його особистих будь-яких політичних або соціальних переконаннях, які він хоче реалізувати через наукові аргументації. У сфері оподаткування нормативні методи використовували: Д. Рікардо (соціалістично-ліберальна ідеологія), К. Маркс (комунізм, марксизм), А. Вагнер (соціал-націоналізм), А. Пігу (ліберальна демократія).
Розглянемо суб'єктивний характер такого продукту політичної економіки, як прогресивні ставки, суть якого два вчених з протилежними ідеологічними поглядами примудрилися трактувати кожен на свій лад. А. Вагнер, відомий німецький економіст-прибічник гітлерівського нацизму, трактував прогресивні ставки з позиції того, що інтереси держави повинні переважати над інтересами суспільства і громадян, оскільки основна мета політики держави – досягнення світового панування. Ця місія потребує мобілізації усіх ресурсів країни, а мілітарні витрати повинні багаторазово збільшитися. Тому усі надлишки доходів громадян мають бути перерозподілені до державного бюджету шляхом застосування прогресивних ставок оподаткування доходів заможних громадян. Американська професорка історії Е. Кларк у своїй праці «Адольф Вагнер: від національного економіста до націонал-соціаліста»(1940) відзначає формування в епоху гітлерівського нацизму окремого напряму економічної думки, який вона називала економічним націоналізмом. Іншими словами, Е. Кларк піддає критиці нормативний підхід у науковій діяльності, але при цьому слід зазначити, що американська авторка не зовсім щира, оскільки такий самий нормативний підхід використовують її колеги із США і країн Європи тільки з протилежною спрямованістю політичних інтересів. Наприклад, вчений зі світу Е. Кларк, економіст А. Пігу, який був прибічником ліберальної демократії Заходу, трактував прогресивні ставки як механізм найвищого державного патерналізму, спрямованого на захист малозабезпечених верств населення. Виходячи з позиції, що прогресивні ставки ставлять на перше місце інтереси суспільства і лише на друге місце інтереси держави.
Далі розглянемо загадкову історію виникнення і поширення ПДВ. Як відомо з літературних джерел, механізм податку на додану вартість розробив великий німецький підприємець Карл Вільгельм фон Сіменс, бізнесмен був активним противником податку з обігу, пануючого на той час у світі. Основна мета розробленого нового механізму ПДВ для Сіменса полягала в протиставленні його податку з обігу. При цьому ставки податку з обігу, що діяли на той час у світі, були досить лояльні до бізнесу.
З огляду на вищевикладене можна висловити власне припущення про те, що, оскільки К. Сіменс активно займався транснаціональною комерцією, він активно використовував внутрішньо-корпоративну торгівлю (фіктивний перепродаж товару через контрольовані підприємства), у такому разі і дійсно треба визнати, що навіть якщо ставка податку, як в Німеччині, 0,75% буде застосована до десятка фіктивних ланцюгів переказу грошей, то підсумкова сума податку вже становитиме вагомі 7,5%.
Але попри велику популярність подібних економічних рішень, що ґрунтуються на особистісному суб'єктивізмі і політичному популізмі, пропозиція К. Сіменса була відхилена до закінчення Другої світової війни. Після ж закінчення війни основну роль у впровадженні і «м'якому» примусі до використання ПДВ відіграли США, які і досі продовжують реалізовувати таку місію через свій інструмент фінансового впливу – МВФ. Примітно, що перед початком своєї місії з викорінювання податку з обігу і впровадження ПДВ в інших країнах, конгресом США в 1921 р. було категорично відхилено пропозицію радника міністра фінансів з впровадження «модифікованого податку з продажів» і обрано шлях стратегічного розвитку зі «старим» податком з обігу. Дії США з впровадження ПДВ і протидії податку з обігу можна простежити за такими історичними фактами:
Наприкінці опису податкових механізмів, що ґрунтуються на політичному суб'єктивізмі, наведу приклад впровадження спрощених систем оподаткування в загальну податкову систему. Якщо розглядати спрощені системи з використанням податку з обігу як автономно функціонуючу систему, то слід визнати її переваги, що ґрунтуються на простоті, прозорості податкових відносин і високій фіскальній ефективності. Але при комбінації спрощених систем із загальною системою створюється висока мотивація ухиляння від рівноправного оподаткування. Спрощені системи були впроваджені в 70-х роках минулого століття і здобули велику популярність серед наукових і громадських кіл західних країн і США. Наразі ті самі наукові співтовариства Заходу визнають шкоду від імплементації спрощених систем у загальну систему оподаткування. Так, наприклад, фахівці дослідницького фонду "Tax Foundation" під час розроблення методології Індексу Податкового Клімату (Tax Climate Index),[5], який вони розраховують лише застосовно до штатів США, враховують чинник використання кожним окремим штатом систем спрощеного оподаткування. Фахівці фонду вважають, чим більший рівень імплементації спрощених систем в загальну систему оподаткування, тим менш прозорою і ефективною стає податкова система. Виникає запитання, чому західні економісти в 70-х роках минулого століття не провели моделювання варіацій розвитку подій і не дійшли аналогічних висновків.
Враховуючи усі аспекти формування світової податкової системи, можна дійти висновку, що система спеціальним чином формувалася для неоднозначності процесів оподаткування і постійної наявності можливих прецедентів у сфері ухиляння від рівноправної сплати податків. Слід зазначити ще один важливий аспект, такі країни, як США і Велика Британія, позиціонують себе як лідери у сфері боротьби зі світовим ухилянням від сплати податків. Але при цьому за версією дослідницького фонду "Tax Justice Network" є лідерами рейтингу Індексу податкових ям (Corporate Tax Haven Index), надалі – CTHI. Так, наприклад, за результатами рейтингу CTHI за 2024 р. Велика Британія є лідером за кількістю офшорних зон (з топ 10, 7 юрисдикцій перебувають під прямим англійським впливом), а США є лідером за об'ємом грошових коштів, виведених без сплати корпоративного податку, частка становить 15,6% від світового тіньового обігу.[2]
Отже, на підставі вищевикладеного можна сформувати наукову ідею, що пояснює головні причини неможливості адекватного функціонування сучасної системи оподаткування без чинника добровільної сплати податків, і у разі його відсутності система може функціонувати лише через примуси і «ручний» контроль, що пояснюється частково суб'єктивними принципами, які були закладені в її побудову. Загальні риси системи, побудованої за суб'єктивними чинниками, можна трактувати таким чином: ”Кожна система, яка була побудована на суб'єктивних принципах, не матиме стійких властивостей для виконання своїх функцій у разі впливу зовнішніх чинників, що мають здатність змінюватися. Чим сильніше змінюватимуться чинники впливу на систему, тим менше система відповідатиме своїм властивостям із забезпечення виконання заданих початкових функцій”
На самому початку формування незалежної України було зроблено єдину спробу створити свої індивідуальні елементи податкової системи. У 1993 р. Верховна Рада ухвалила закон про перехід на податок з обігу, але вже в 1995 р., коли сформувалися внутрішні бізнес-еліти і елементи зовнішнього впливу, Радою було ухвалено закон про відміну податку з обігу і остаточний перехід на податкову систему за «лекалами» Заходу. Після чого, аж до 2025 р., український уряд використовував тільки тактику копіювання моделей оподаткування країн Європейського союзу. Мабуть виходили з логіки, якщо податкова модель успішно функціонує в Естонії або Німеччині, треба її скопіювати і отримати такий саме гарантований позитивний результат. Але як показала практика, така логіка виявилося помилковою. За версією дослідницького фонду "The 1841 Foundation", за результатами 2024 м. Україні було присвоєно статус Tax Heel, з четвертим місцем в рейтингу країн з найгіршими умовами податкової системи.[3]
Розглянемо основні недоліки української податкової системи :
Далі розглянемо залежність значень індексу і рівня податків з доходів фізичних осіб.
Як можна побачити з наведених вище графіків, США є лідером у правильному розміщенні податкових акцентів, при найменшому навантаженні на комерційний капітал збирається досить помірна сума податків з доходів фізичних осіб, відносно таких країн, як Німеччина і Франція, в яких навантаження на комерційний сектор завищене, але при цьому і збільшено навантаження податків на доходи фізичних осіб. Якщо ж лідера по податковому балансу порівняти з Україною, то можна спостерігати ті самі виявлені закономірності тільки навпаки, податкове навантаження на комерційний сектор в Україні відносно ВВП дуже високе і відповідно генеруються низькі рівні доходів громадян і відповідно податків з них.
Розглянемо тепер причини вищеописаних недоліків української системи оподаткування. Якщо такі чинники, як: некоректний розподіл податкового навантаження між комерційним і приватним капіталом і хаотичність процесу первинного документообігу, можна банально пояснити за рахунок неправильної податкової політики, то інші недоліки мають глибші причинні зв'язки. По-перше, враховуючи суб'єктивний характер виникнення основних податкових механізмів, як вже зазначалося вище, система не може функціонувати автономно і при цьому забезпечити рівноправність для усіх платників податків. По-друге, вади системи посилюються під впливом чинника глобалізації світової економіки. Під терміном «Глобалізація світової економіки» розуміються наростаючі з початку 2000-х років зміни в характері і умовах ведення міжнародної і внутрішньої комерційної діяльності. Ефект зниження фіскальної ефективності від впливу чинника Глобалізації економіки підтверджують багато відомих світових учених. З огляду на це ефект зниження фіскальної ефективності корелюється з моїм теоретичним припущенням про те, що система, яка побудована на суб'єктивних принципах, дуже сприйнятлива до зміни зовнішніх чинників впливу, чим сильніше змінюватимуться чинники впливу на систему, тим менше система відповідатиме своїм властивостям із забезпечення виконання заданих початкових функцій.
Для прикладу розглянемо думку щодо цієї проблеми відомого економіста В. Танзі, який, описуючи явище «Глобалізація світової економіки», стверджував, що на сучасному етапі економічного розвитку чинники виробництва, передусім капітал, мають велику ліквідність і можливість швидкої трансформації. В. Танзі також виділив основних фіскальних «термітів», що підривають принципи сучасної податкової системи: електронні гроші, трасти і хедж-фонди, офшорні зони, електронна комерція, внутрішньо-корпоративна торгівля; збільшилася частка нематеріальних активів та інших товарів, для яких не потрібні кордони і транспортні перевезення, дистанційне працевлаштування (фриланс) і багато чого іншого. Слід звернути увагу на те, що вчений дещо плутає першопричини, оскільки такі «терміти», як: внутрішньо-корпоративна торгівля, трасти, хедж-фонди і офшорні зони, є продуктами політекономічних рішень минулого. Глобалізація тут не винна, а ось у комбінації з новими чинниками впливу, які і правда належать до Глобалізації, зниження фіскальної ефективності просто прискорило свої темпи. Тому можна дійти висновків, що чинник Глобалізації не є головною причиною зниження працездатності системи, він лише є посилюючим каталізатором попередніх недоліків системи оподаткування.
На закінчення розглянемо чинник Податкової моралі суспільства. Під терміном «Податкова мораль» розуміються моральні принципи і цінності, якими керуються люди при сплаті податків, або ж наскільки суспільство вважає справедливим добровільно сплачувати податки. У кожній країні податкова мораль носить мінливий характер залежно від національної культури, історії, довіри до уряду тощо. Чинник індивідуальної податкової моралі суспільства частково є поясненням, чому одна і та сама податкова система по-різному функціонуватиме в кожній окремій країні. Фіскально-соціологічними дослідженнями встановлено, що рівень податкової моралі за станом на 2013 р. в США вище, ніж у будь-якій іншій країні. Друге і третє місця займають Австрія і Швейцарія. Чесно кажучи, добровільна сплата – результат не однієї цивільної свідомості платників. Велику роль відіграють гроза суворих законів, невідворотність покарань, ефективна діяльність податкової служби. А оскільки існуюча світова податкова система не може функціонувати автономно, вона повинна базуватися лише або на добровільній сплаті податків, або на тотальному примусі. Враховуючи, що критерій податкової моралі українського суспільства дуже низький, відповідно це призводить до посилення чинників насильницького примусу і «ручного» податкового адміністрування. Український вчений, професор Андрущенко є, можливо, першим, хто підняв питання про податкову мораль в Україні як чинник, який має прямий вплив на ефективність національної системи оподаткування. Станом на 2013 р. професор Андрущенко зробив оцінку основних критеріїв податкової моралі, але, враховуючи, що в 2025 р. низка чинників могла змінитися, нижче наведу результати порівняння оцінки професора Андрущенко і мого суб'єктивного оцінювання в 2025 р.
Слід зауважити, що причина низької податкової моралі українського суспільства полягає в діях уряду упродовж, напевно, усього періоду незалежності України. Реакція суспільства є лише дзеркальним відображенням рівня корупції, захисту прав населення, рівня державних послуг, що надаються, тощо. Враховуючи усі перелічені причини недоліків української податкової системи, можна дійти висновків, що використання методів примусу до сплати податків для цієї фіскальної моделі є вимушеною дією, оскільки система може функціонувати лише так, тому що ефект добровільної сплати податків відсутній. Слід також відзначити, що чинник податкової моралі не може різко змінюватися, наприклад, через рік після приходу до влади чесного і некорупційного уряду, цей чинник накопичується в певній тенденції повільно і упродовж десятків років. Тому станом на сьогоднішній день можна констатувати таку ситуацію: низький рівень податкової моралі сприяє використанню чинника примусу; у свою чергу, чинник примусу ще більше знижує податкову мораль. Виходить ефект замкнутого кола.
З огляду на той факт, що для якісної зміни системи необхідно змінювати не наслідки, а причини, підсумуємо їх:
Відповідно можна сформулювати основні вимоги до нової концепції податкової моделі:
Назва «Податки на долонях» несе смислове навантаження від фрази “видно, наче на долоні”, що означає щось дуже чітке, виразне, таке, що добре розуміється, абсолютно без будь-яких ускладнень або сумнівів. Цей вираз підкреслює високий ступінь видимості, зрозумілості й очевидності. Саме такі характеристики мають бути притаманні новій українській системі оподаткування.
Модель «Податки на долонях», надалі – Система, є єдиною електронною системою, що функціонує за принципом незалежного блокчейна Ефіріум, який є другим за надійністю після блокчейна Біткоїн, але при цьому не такий енерговитратний. Використання технології блокчейна дозволить забезпечити унеможливлення перезапису будь-якої господарської або фінансової операції, яка була здійснена у рамках Системи. Доступ до повних даних про ведення комерційної діяльності окремого суб'єкта має лише сам суб'єкт і банківські організації мають тільки обмежену інформацію: сума платежу, реквізити одержувача. Державні органи можуть отримати право до повного доступу інформації про ведення комерційної діяльності лише після внесення до системи блокчейна відповідної постанови суду.
Система поєднує в собі додаткові функції: ведення електронного документообігу первинної документації, посередництво між фінансовими установами і суб'єктами комерції у сфері виконання банківських транзакцій, юридичний захист у сфері виконання договірних зобов'язань, автоматизованість податкового обліку. Розглянемо окремо кожну з перелічених функцій.
Система надає безоплатну можливість повного оформлення усієї первинної документації, яка є єдиною підставою для податкового адміністрування і ведення торгової або виробничої діяльності. При цьому система може бути сумісна з будь-якими іншими програмами ведення електронного документообігу. Під сумісністю розуміється можливість посередництва між Системою та іншими програмними продуктами. У рамках такого посередництва користувач вже за допомогою комерційних платних програм може підібрати для себе бажаніший інтерфейс. Слід наголосити, що навіть якщо користувач працюватиме через недержавну програму-посередника, то все одно уся інформація переноситиметься в його офіційний електронний кабінет, оскільки Система записує дані у блокчейн тільки з нього. Це рішення дозволить повністю виключити необхідність для підприємств здійснювати зберігання паперових носіїв і проблеми з несумісністю великого асортименту комерційного ПЗ. Також треба відзначити, що форма накладної реалізації товару включає функції товарно-транспортної накладної, внаслідок чого окреме оформлення ТТН не потрібне.
Банківська система може приймати платіжні доручення від суб'єктів підприємницької діяльності, лише ті, які були оформлені Системою. Банки не мають можливості здійснити самостійну комерційну транзакцію, оскільки дані про неї не будуть внесені у блокчейн Системи. Ця вимога потрібна до виконання з тієї причини, що при формуванні платіжного доручення в Системі перевіряється підстава для такого платежу – залишок заборгованості за рахунком-фактурою і після чого перевіряється необхідність автоматичного нарахування або сплати податку. За результатами загальної перевірки Система, за необхідності сплати податку, автоматично формує друге доручення для банку на сплату податку. Наведемо приклад, користувач створив платіжне доручення на оплату своєму постачальникові, в сумі 1000 грн з урахуванням податку 10 грн. Для користувача це виглядатиме як єдине платіжне доручення, яке він підписав до виконання. Фактично Система відправить до банку для виконання два доручення: 990 грн відправить на рахунок одержувача і 10 грн – до бюджету як податкове надходження.
Враховуючи, що Система повністю зберігає увесь ланцюг послідовності дій: договір – рахунок – накладні – платіжні доручення, існує можливість у разі порушення контрагентом зобов'язань, описаних у договорі, автоматично подати заявку на формування судового позову. Наприклад, у разі порушення термінів оплати або відвантаження продукції, користувач в самій формі договору натискає кнопку «підготувати судовий позов», потім обирає будь-кого з переліку акредитованих юридичних компаній і надсилає запит. Потім на прохання юридичної компанії користувач надає диференційований доступ лише до тих документів, які мають стосунок до позову, наприклад: договір, рахунок-фактура, платіжне доручення. Далі юристи автоматично подають позовну заяву з доданими електронними документами користувача.
Система орієнтована на повне виключення необхідності ручного складання будь-яких податкових звітів. Уся податкова звітність формується автоматично в процесі ведення комерційної діяльності. Реалізувати це завдання дозволяє використання рекурентної форми оплати податків, яка можлива при оподаткування обігу.
Основні принципи оплати податків:
Основні принципи нарахування податкових зобов'язань.
Документальні підстави для нарахування податкових зобов'язань.
Для більше кращого розуміння наведу приклад нарахування і сплати податків по етапах на конкретному прикладі:
1.Для більше кращого розуміння наведу приклад нарахування і сплати податків по етапах на конкретному прикладі:
2.Підписали рахунок-фактуру на суму з урахуванням податку 1000 грн
3.Покупець здійснив попередню оплату у розмірі 30%, відповідно від 300 грн банківської транзакції 3,5% (10,5 грн) буде нараховано і сплачено податку і 289,5 буде отримано постачальником на власний рахунок.
4.Постачальник і покупець підписали накладну реалізації товару на повну суму 1000 грн з урахуванням податку. Нарахування податку складе: 3,5% від 1000 грн (35 грн) – нараховано податку раніше згідно з банківською транзакцією = 24,5 грн. Далі розглянемо два різні можливі варіанти розвитку подій у п. 5.1 і п. 5.2
5.1Покупець порушив зобов'язання щодо термінів оплати, і постачальник на 30-й календарний день був змушений здійснити самостійну оплату податку в сумі 24,5 грн. Потім через деякий час покупець все-таки сплатив залишок заборгованості в сумі 700 грн. Враховуючи, що податкова заборгованість за цією товарною операцією вже повністю погашена, усі 700 грн зараховані на рахунок постачальника.
5.2Через 15 календарних днів постачальник здійснив остаточний розрахунок за своєю заборгованістю, в сумі 700 грн, враховуючи, що нарахування податку з повної суми вже було здійснене, відповідно нарахування від транзакції складатиме 0 грн, але, враховуючи залишок податкової заборгованості у розмірі 24,5 грн, ця сума автоматично відрахована і сплачена до бюджету, постачальник на свій рахунок отримає 700-24,5 = 675,5 грн.
Суми усіх податкових нарахувань і оплат автоматично формуються в звідній таблиці в режимі онлайн, завдяки чому користувач звільняється від необхідності формувати щомісячні, квартальні та річні звіти. Будь-яка дія з фінансової транзакції, нарахування або оплати податку, яку було виконано Системою, означає, що ця дія була виконана в повній відповідності до норм законодавства, а отже, така дія не може згодом розглядатися державними органами як порушення і відповідно такі дії не мають права окремо контролюватися податковими перевірками.
Всього використовуються два податкові механізми: оподаткування з обігу за пропорційними ставками і акцизні податки за специфічними і адвалорними ставками. Далі усі податки поділяються на види залежно від сфери комерційної діяльності: імпорт, експорт, внутрішня оптова торгівля, роздрібна торгівля, виробнича торгівля, акцизна торгівля, доходи фізичних осіб.
Докладніше функціонування податків розглянемо за кожним видом комерційної діяльності.
Під виробничою торгівлею розуміється первинна стадія реалізації готової продукції від виробника до покупців. Враховуючи необхідність створення мотивуючих умов для розвитку виробничої діяльності, пропонуються такі впровадження:
Оптова торгівля на внутрішньому ринку є найпоширенішим видом комерційної діяльності і відповідно це має бути найпростіший і автоматизований процес. Під оптовою торгівлею розуміється посередницька діяльність з продажу будь-яких товарів або послуг, окрім акцизного призначення. Як вже вказувалося вище, товар може реалізовуватися або за загальнодержавними кодами або за індивідуальними виробничими. Незалежно від коду товару, ставка податку з оптової торгівлі становить 3,5%. Якщо торгове підприємство придбаває товар за індивідуальним виробничим кодом, відкривається функціонал Звіт оригінальних товарів, в якому ведеться облік усіх оригінальних товарів українських виробників, що надходять і реалізовуються. Якщо підприємство реалізує товари за загальнодержавними кодами, то жодних обмежень щодо обліку надходжень і витрат не існує. Також треба відзначити, якщо торгове підприємство не реалізовує товар з відстроченнями платежу більше місяця, то необхідність будь-якої ручної сплати податків повністю відсутня, що в принципі створює ефект непомітності оподаткування.
Функціонал ведення роздрібної торгівлі неакцизними товарами в електронному кабінеті доступний будь-якому підприємству. Створюється добовий реєстр роздрібної реалізації, до якого за IP адресою підключаються усі касові термінали підприємства. До добового реєстру вносяться усі надходження про реалізацію за касовими чеками. Надходження поділяються на безготівкові (при оплаті банківською картою) і готівкові. Сума добових готівкових надходжень фіксується в реєстрі роздрібної торгівлі, ці грошові кошти протягом певного терміну (1-3 діб) підприємство має можливість переказати на свій безготівковий банківський рахунок за допомогою послуг інкасації або самостійно. У разі невнесення готівкової виручки протягом встановленого терміну на банківський рахунок, така сума автоматично вважається як дохід фізичних осіб-засновників і оподатковується з доходів фізичних осіб, після чого вимога про внесення цієї суми на рахунок підприємства відсутня. У такому разі підприємство може внести в електронний кабінет лише інформацію про конкретного засновника-одержувача, з метою нарахування пенсійних сум на його індивідуальний пенсійний рахунок. Такий варіант передбачає подальшу самостійну сплату ПДФО протягом 30 днів. Усі грошові кошти від роздрібної торгівлі оподатковуються з роздрібної торгівлі за ставкою 4,5%. Списання податку із коштів, які надійшли на банківський рахунок підприємства, здійснюється автоматично з банківського рахунка роздрібної торгівлі. Сплату податку з готівкової виручки, яка не була внесена на рахунок, необхідно здійснити в ручному режимі протягом 30 календарних днів. Після сплати податку з роздробу кошти автоматично переказуються зі спеціального рахунка роздрібної торгівлі на будь-який вказаний рахунок підприємства.
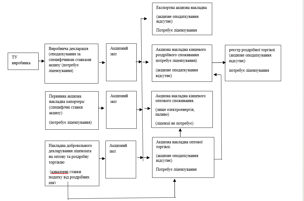
Умови акцизної торгівлі поширюються на вже існуючі в Україні групи товарів. Це електроенергія, спиртовмісні напої, тютюновмісні товари, паливо, транспортні засоби (ця категорія не описується). Для ведення торгівлі акцизними товарами підприємство у своєму електронному кабінеті повинне подати заявку на отримання відповідної акцизної ліцензії. Після отримання ліцензії у підприємства відкривається функція Акцизний звіт, яка здійснюватиме облік надходжень і реалізацій акцизних товарів. За допомогою Акцизного звіту, на підставі технології блокчейна, можна простежити рух кожної одиниці акцизного товару від моменту його появи на внутрішньому ринку України до моменту його кінцевої реалізації.
Уся акцизна торгівля поділяється на два основні види товарів: підакцизна сировина і товари кінцевого споживання. Розглянемо окремо особливості кожного виду:
Підакцизна сировина з метою виключення подвійного оподаткування, не повинна обкладатися акцизними податками до стадії його переробки на товари кінцевого споживання. Відповідно, не дивлячись на відсутність оподаткування, повинна існувати система контролю за рухом підакцизної сировини від виробника до переробника або до нерезидента України (експорт). Для реалізації цих завдань пропонується наведений нижче алгоритм дій
Нижче наведено цей алгоритм у вигляді схеми.
Окремо слід зазначити, що реалізація підакцизної сировини має бути заборонена в роздрібній торгівлі.
Акцизні товари кінцевого споживання мають аналогічну систему контролю за їхнім рухом від стадії появи на внутрішньому ринку і до моменту їх споживання або експорту. Оподаткування пропонується здійснювати лише на початкових стадіях їх виникнення на внутрішньому ринку. Враховуючи, що такі початкові стадії пов'язані з акцизними складами і митною службою, це дозволяє забезпечити максимально контрольований процес первинного обліку товарів і сплати акцизів з них. Оподаткування на подальших стадіях руху товару до кінцевого споживача вважаю не раціональним, тому що, по-перше, це створюватиме мотивацію для ухилення від оплати акцизів на стадіях руху товару, які менш контрольовані, по-друге, відсутня доцільність розбиття акцизного податку на декілька частин, набагато простіше урахувати одразу увесь акциз і потім тільки контролювати рух такого товару. Враховуючи, що суб'єктам комерційної діяльності такий контроль не загрожує будь-якими додатковими акцизними сплатами, буде відсутня зацікавленість в здійсненні спроб ухилення від контролю за рухом товару. Акцизне оподаткування, як вже вказувалося вище, здійснюється при формуванні виробничої декларації або імпортної акцизної накладної, за специфічними ставками і в окремих випадках адвалорними (електроенергія). Нижче наведено схему руху і оподаткування акцизних товарів кінцевого споживання.
Згідно з вищезгаданою схемою окремо треба описати умови реалізації акцизних товарів кінцевого споживання юридичним особам, йдеться про паливо і електроенергію. Юридичні кінцеві покупці придбавають такі товари без наявності ліцензії, але проте у них також відкривається функція Акцизний звіт, яка враховує лише надходження і списання товару на власні потреби, можливість далі реалізувати акцизний товар відсутня. Завдяки цьому функціоналу існуватиме можливість деталізованого моніторингу руху усіх акцизних товарів від первинних накладних до кінцевих стадій споживання.
Також пропонується розширити можливість оподаткування акцизних товарів за адвалорними ставками (пропорційними) і створити додаткові мотиваційні умови для виведення товарів з тіньового обігу. Функція «Добровільне декларування акцизних товарів кінцевого споживання» дозволяє підприємствам, що мають ліцензію на оптову акцизну торгівлю, самостійно задекларувати надлишки товару, на який відсутній запис у блокчейні Акцизного звіту. У електронному кабінеті заповнюється перелік таких товарів у Добровільній декларації, після чого партія товару надається для фактичної перевірки митної служби. Оподаткування добровільно задекларованих акцизних товарів в експериментальному порядку пропонується здійснювати за адвалорними (пропорційними) ставками від номінальної вартості товару. Номінальна вартість товару визначається виходячи з державних лімітів на роздрібні ціни акцизних товарів. Під Лімітами на роздрібні ціни розуміється механізм державного регулювання ринку акцизних товарів: алкоголь, тютюнові вироби тощо. У процесі такого регулювання держава встановлює мінімальні роздрібні ціни, наприклад на шкідливі товари або ж максимальні роздрібні ціни на стратегічні товари (палива, електроенергія). Інакше кажучи, номінальна вартість визначається виходячи з середніх роздрібних цін ринку. Оподаткування за таким принципом буде збільшене порівняно з акцизними податками за специфічними ставках, але, з іншого боку, таке рішення уявляється справедливим, враховуючи, що суб'єкт комерційної діяльності отримує спрощену можливість легалізувати свої товари для подальшої законної реалізації на ринку України. Після перевірки заявленої партії товару Добровільна декларація підтверджується в електронному кабінеті митною службою і після сплати акцизного податку товар автоматично переноситься в Акцизний звіт.
Роздрібна торгівля акцизними товарами також базується на Акцизному звіті, підприємство не зможе надрукувати в касових чеках більшу кількість товару, аніж є на залишку в Акцизному звіті. Додатковий збір акцизів при роздрібній торгівлі відсутній.
Уся зовнішньоекономічна торгівля здійснюється за загальним алгоритмом рекурентних податків, описаним у п. 3.1. Усі товари поділяються на сировинні і кінцевого споживання. При імпорті договір замість постачальника-нерезидента створює покупець-резидент, в такому договорі вказуються умови сплати податку з імпорту (пропорційно кожній оплаті або повноцінне вирахування податку з перших оплат). На підставі договору покупець-резидент створює Інвойс, на який поширюватимуться умови, описані в договорі зі сплати податку. Далі розглянемо можливі варіанти плати за товар і сплату податку.
У будь-яких інших комбінованих варіантах: часткова попередня оплата з подальшою оплатою з відстроченням, часткова попередня оплата з подальшою оплатою по факту тощо, покупець буде вимушений при фактичному отриманні товару на митному посту доплатити різницю несплаченого податку. Якщо покупець сплатить грошові кошти без постачання товару, то за покупцем упродовж певного терміну залишиться можливість завести аналогічний товар вже без сплати податку з імпорту, але при цьому мають бути відсутні штрафні санкції у разі повного непостачання імпортного товару.
На мою думку, пропонований алгоритм буде демотивовувати фіктивно виводити грошові кошти з внутрішнього обігу. І також це знизить необхідність «ручного» контролю за процесами фіктивного виведення грошових коштів під приводом плати за товар або послуги. Оскільки для держави буде дотриманий основний критерій – з виведених коштів сплачений податок. Також з метою створення мотивуючих умов для розвитку промисловості на території української юрисдикції, пропонується використовувати дві податкові ставки з імпорту: Податок з імпорту на сировинні матеріали зі ставкою 10% і податок з імпорту на товари кінцевого споживання зі ставкою 30%. Знижений податок на сировину збільшуватиме конкурентоспроможність на світовому ринку товарів, вироблених в Україні, при цьому збільшений податок з імпорту на товари кінцевого споживання знижуватиме конкурентну перевагу іноземних товарів на внутрішньому ринку і підтримуватиме розвиток виробництв в аналогічних сферах.
Далі розглянемо механізм експортної торгівлі, ексклюзивна умова якого полягає в тому, що податок з експорту заміщає необхідність сплати податку з оптової торгівлі за ставкою 3,5%. При експорті резидент України створює Договір з умовами оплати податку з експорту та Інвойс. Аналогічно, як і при імпорті, податок з експорту сплачується автоматично в усіх випадках, окрім постачання товару з відстроченням платежу більше 30 календарних днів. У такому разі, після затвердження експортної накладної, яка повинна відповідати даним Інвойсу, на резидента нараховується податок з експорту, який має бути самостійно сплачений перед вивезенням товару за кордон України. Відповідно після самостійної сплати податку уся отримана в майбутньому виручка від покупця-нерезидента вже буде звільнена від сплати експортного податку. З метою створення мотивуючих умов для розвитку промисловості на території української юрисдикції, пропонується використовувати дві податкові ставки з експорту: Податок з експорту на сировинні матеріали зі ставкою 3,5% і податок з експорту на товари кінцевого споживання зі ставкою 1,5%. Низький експортний податок на товари кінцевого споживання сприятиме посиленню конкурентних позицій товарів українського виробництва. Підвищений податок на експорт сировини сприятиме створенню вигідніших умов для переробки сировини на території України і подальшого експорту товарів за дешевшою податковою ставкою. Враховуючи, що український експорт в основному складається з сировини з малою доданою вартістю, це відбивається на торговому балансі, який в основному має негативне сальдо. Тому вищеописані умови оподаткування імпорту і експорту справлятимуть позитивне державне регулювання на поліпшення показника торгового балансу. Нижче наведено схему грошового обігу на підставі пропонованих алгоритмів.
На наведеній вище схемі червоним кольором виділені операції, пов'язані зі збільшенням собівартості товарів, зеленим кольором позначені операції, які сприяють зниженню собівартості й підвищенню конкурентної спроможності. У зв'язку з чим іноземним або вітчизняним інвесторам вигідніше буде розвивати виробничу галузь усередині української юрисдикції, завозити імпортну сировину або використовувати вітчизняну і після переробки експортувати товар з доданою вартістю. При цьому треба відзначити, що виробники-резиденти самі можуть регулювати рівень прибутку, що виводиться в інші юрисдикції, за допомогою регулювання вартості експортних товарів. Якщо експортери зацікавлені вивести гроші з внутрішнього обігу, то в ціну включатиметься мінімальна націнка, з розрахунку формування основного прибутку в інших юрисдикціях. Хоча, враховуючи низьку ставку податку з оптової торгівлі, дуже сумнівно, що в інших країнах буде отримана велика економія від перенесення основної частини прибутку.
Основний принцип в оподаткуванні фізичних осіб пропонується розглядати у рамках єдиного податку з лінійною ставкою, далі ПДФО, який включатиме в себе всілякі підвиди податків або внесків, в Україні це ЄСВ, ПДФО, військовий збір. Інакше кажучи, держава бере на себе функцію внутрішнього розподілу зібраного податку на різні потреби: бюджети територіальних органів самоврядування, пенсійний фонд, інші соціальні забезпечення. Об'єднання трьох видів податків і зборів дозволить істотно спростити його адміністрування і звітність для суб'єктів комерційної діяльності. Процес нарахування і сплати ПДФО також автоматизовано здійснюється у рамках електронного кабінету «Податки на долонях». У розділі «Співробітники» підприємство реєструє усіх прийнятих на роботу співробітників, після чого в розділі «Заробітна плата» біля кожного співробітника вводяться дані про його щомісячний дохід і вказується рахунок, з якого здійснюватиметься виплата. Після підписання відомості Система автоматично формує платіжні доручення для банку, із зазначенням реквізитів одержувачів і сум податкових індивідуальних відрахувань з кожного співробітника. Після списання грошових коштів податковий звіт формується автоматично, що виключає необхідність формування бухгалтерії будь-яких додаткових звітів для подання в податкову службу.
На початковому етапі пропонується розглядати ПДФО за ставкою 30%, що порівняно з наявною ситуацією є зниженням податкового навантаження на доходи фізичних осіб на: ЄСВ 22% + військовий збір 5%+ ПДФО 20% - ПДФО єдине 30% = 17%. (значення є орієнтовним, оскільки не врахований ефект подвійного оподаткування). Початкова ставка 30% розрахована на підставі нижченаведених аргументів:
Також окремо треба розглянути розуміння терміна «оподаткування доходу фізичних» в контексті проєкту «Податки на долонях». Під доходами фізичних осіб розуміються різні законні джерела надходження грошових коштів до осіб, які не ведуть самостійної комерційної діяльності і не є юридичною особою. Відповідно до таких осіб можна віднести як найнятих працівників, так і бенефіціарів бізнесу. Тому застосування єдиного ПДФО за ставкою 30% має бути прирівняне як до заробітної плати, так і до дивідендів бенефіціарів бізнесу. Але, враховуючи, що ПДФО у своїх складових містить частку, що відраховується до пенсійного фонду, цілком справедливо враховувати той факт, що бенефіціар, який одержує свій дохід як фізична особа від прибутку своєї компанії, в майбутньому матиме значно більший об'єм пенсійного нарахування.
1. Пропонується повністю відмінити податки на предмети розкоші й нерухомість, як приватну, так і комерційну, оскільки оподаткування цих сфер істотно знижує розвиток економіки і рівня кінцевого споживання. Розглянемо цей аспект більше деталізовано на окремих прикладах комерційної й приватної нерухомості. Комерційна нерухомість є найважливішою складовою функціонування бізнесу, чим більше нерухомості є у розпорядженні бізнесу у вигляді складів, торгових центрів, салонів тощо, тим ефективніше він функціонуватиме. Також слід додатково відзначити, що збільшення таких основних фондів сприяє збільшенню робочих місць і рівня кінцевого споживання, оскільки на обслуговування нерухомості потрібні інші товари, присутні на ринку. Отже, розвиток сектора комерційної нерухомості вигідний для держави, оскільки сприяє утворенню додаткових податкових надходжень. У такому разі додатково оподатковувати об'єкти, які і так забезпечують бюджет, це порівнювати з прикладом, коли суб'єкт зменшує міцність основи, на яку сам же й спирається.
Якщо розглянути суть оподаткування приватної нерухомості й предметів розкоші, то висновки є подібними до вищезгаданих. Уявімо, що фізична особа сплатила податок зі свого доходу і отримала право користуватися власними коштами, вже очищеними від податку, за рахунок яких було придбано житло. І після того як дохід фізичної особи з грошового вираження перетворився на матеріальне, він знову підлягає оподаткуванню. Виходить, що держава дестимулює розвиток ринку нерухомості й використовує, по суті, ефект подвійного оподаткування. При цьому треба відзначити, що відсутність перешкод для розвитку сфери елітної нерухомості або інших предметів розкоші побічно сприятиме збільшенню товарообігу, рівня кінцевого споживання й інвестування в приватну нерухомість. Усі вказані результати, безумовно, побічно впливатимуть на збільшення податкових надходжень з інших сфер, наприклад: збільшення попиту на елітні автомобілі сприятиме збільшенню їх імпорту і, отже, надходжень від податку з імпорту; посилення зацікавленості в придбанні елітних житлових об'єктів впливатиме на збільшення замовлень будівельних компаній і сфери обслуговування, що також пов'язане зі збільшенням податкових надходжень. Інакше кажучи, усі описані позитивні аспекти від відміни податків на нерухомість і предмети розкоші сприятимуть збільшенню накопичення капіталів суспільства, що, на мою думку, є одним з найважливіших чинників розвитку економіки в цілому.
2. Спрощені системи оподаткування мають бути скасовані, оскільки, по-перше, як показали результати мого дослідження, імплементація в одну загальну систему низки інших підсистем сприяє зниженню загальної фіскальної ефективності, прозорості податкової сфери і нерівноправності платників податків. По-друге, зникає необхідність у спрощених системах, оскільки єдина податкова система і так являє собою спрощену і максимально диджиталізовану модель. Управління електронним кабінетом і процесами оподаткування можна одноосібно здійснювати як для підприємства з одним працівником і обігом 10 тис. грн, так і для підприємства, наприклад, зі ста працівниками і обігом 10 млн грн.
3. Мають бути скасовані операції зі внесення і повернення фінансової допомоги. Оскільки у рамках цього проєкту такі операції розглядаються як дохід юридичної особи або фізичної і відповідно в автоматичному режимі будуть піддані оподаткуванню.
На закінчення слід зазначити, що за допомогою усіх ставок наведених вище податків, за винятком ПДФО, моделювалися податкові надходження на прикладі фактичного товарообігу України в 2021 р., внаслідок чого були виявлені приблизно аналогічні об'єми податкових надходжень.
Докладніше вивчити усі вищеописані процеси можна на практичних прикладах в додатку для моделювання і збору статистичних даних проєкту «Податки на долонях» за посиланням: https://podatky.online/
Літературні джерела
Все основные налоги современной налоговой системы, можно разделить по критерию исторической хронологии на два основных вида: налоги эпохи Древнего Рима и политэкономические налоговые механизмы периода 18-20 века.
Налоги Древнего Рима – это налог с оборота (centesima rerum venalium), акцизные налоги и пропорциональные налоговые принципы (линейные ставки). Согласно литературным источникам, акцизы являются не личным достоянием Рима, поскольку в данную эпохи облагать налогами товары при пересечении условных мест начали и в других странах, но в Древнем Риме впервые начали использовать налог с оборота по линейной ставке 1%. На основании механизма налогообложения оборота в современном мире работают такие налоги как: НДФО, налог с продаж (США), налог с оборота в упрощенных системах налогообложения, ЕСВ. Эффективность механизмов акцизов и налогообложения оборота в первую очередь доказано на протяжении десятков веков, поскольку не взирая на воздействие научно-технического прогресса данные механизмы продолжают стабильно функционировать. На большом часовом диапазоне 1970-2021 г., мною было проведено исследования налоговых сборов в разных странах ОЕСР. На основании чего было выявлено, что налог с продаж в массовом использовании сохранился только в США и при этом он демонстрирует стабильную низкую волатильность и высокие уровни налоговых сборов. По своим объёмам поступлений он превышает почти все налоги с товарооборота в США и находится на одном уровне с налогами и пошлинами с импорта (2-2,5% от ВВП).
Налоги периода рассвета политэкономических взглядов (18-20 век) – это НДС, налог с прибыли, прогрессивные ставки, упрощенные системы налогообложения.
Начиная с эпохи Возрождения, в сфере налогообложения начали все более популизироваться экономические решения сформированные через призму политических интересов. Основоположниками политического подхода при формировании налоговых механизмов можно считать таких политических деятелей как Н. Маккиавелли, Ф. Гвичиардини, которые, к примеру выступали с критикой пропорционального принципа налоговой ставки и предлагали использовать прогрессивные методы. Всю суть таких предложений, можно описать в одной из фраз Маккиавели: “...... ничто не правильно само по себе, все зависит от обстоятельств”. Такие подходы ученых в своей деятельности очень точно описал американский социолог Фриц Махлуп (1902–1983), который разделил научные методы исследования на два вида :
К примеру такие ученые как Г. Галилей или Дж. Бруно использовали позитивный метод исследования явлений, не взирая на крайнюю непопулярность результатов их исследований в обществе и правительстве. Примеров известных ученых, которые использовали нормативный метод намного больше, но нужно отметить, что, если ученый использует нормативный метод это не всегда означает его сознательную позицию угодить чьим-то интересам, мотивация ученого может строиться на его личных каких-либо политических или социальных убеждениях, которые он хочет реализовать через научные аргументации. В сфере налогообложения нормативные методы использовали: Д. Рикардо (социалистически-либеральная идеология), К. Маркс (коммунизм, марксизм), А. Вагнер (социал-национализм), А. Пігу (либеральная демократия).
Рассмотрим субъективный характер такого продукта политической экономики как прогрессивные ставки, суть которого, два ученых с противоположными идеологическими взглядами умудрились трактовать каждый на свой лад. А. Вагнер известный немецкий экономист – приверженец Гитлеровского нацизма, трактовал прогрессивные ставки с позиции того, что интересы государства должны преобладать над интересами общества и граждан, поскольку основная цель политики государства – достижение мирового господства. Эта миссия требует мобилизации всех ресурсов страны, а милитарные расходы должны многократно увеличиться. Поэтому все излишки доходов граждан должны быть перераспределены в государственный бюджет путем применения прогрессивных ставок обложения доходов состоятельных граждан. Американская профессорша истории Э. Кларк в своем труде «Адольф Вагнер: от национального экономиста до национал-социалиста» (1940) отмечает формирование в эпоху гитлеровского нацизма отдельного направления экономической мысли, которое она называла экономическим национализмом. Иными словами, Э. Кларк придает критике нормативный подход в научной деятельности, но при этом следует отметить, что американская авторша не совсем искренняя, поскольку точно такой же нормативный подход используют ее коллеги из США и стран Европы только с противоположной направленностью политических интересов. К примеру, ученый из мира Э. Кларк, экономист А. Пигу, который являлся приверженцем либеральной демократии Запада, трактовал прогрессивные ставки как механизм наивысшего государственного патернализма, направленного на защиту малообеспеченных слоев населения. Исходя из позиции, что прогрессивные ставки ставят на первое место интересы общества и только на второе место интересы государства.
Далее рассмотрим загадочную историю возникновения и распространения НДС. Как известно из литературных источников, механизм налога на добавленную стоимость разработал крупный немецкий предприниматель Карл Вильгельм фон Сименс, бизнесмен являлся активным противником налога с оборота, господствующего на то время мире. Основная цель разработанного нового механизма НДС для Сименса заключалась в противопоставлении его налогу с оборота. При этом ставки налога с оборота, действующие на то время в мире, были довольно лояльные к бизнесу.
Исходя из вышеизложенного можно выразить собственное предположение, о том, что поскольку К. Сименс активно занимался транснациональной коммерцией, он активно использовал внутрикорпоративную торговлю (фиктивную перепродажу товара через контролируемые предприятия), в таком случае и правда нужно признать что даже ставка налога как в Германии 0,75% если применится к десятку фиктивных цепочек перевода денег, то итоговая сумма налога будет уже составлять весомые 7,5%.
Но не взирая на крайнюю популярность подобных экономических решений, основанных на личностном субъективизме и политическом популизме, предложение К. Сименса было отвергнуто до окончания Второй Мировой Войны. После же окончания войны, основную роль в внедрении и “мягком” принуждении к использованию НДС сыграло США, которое до сих пор продолжает реализовывать такую миссию через свой инструмент финансового воздействия - МВФ. Примечательно, что перед началом своей миссии по искоренению налога с оборота и внедрению НДС в других странах, конгрессом США в 1921 г. было категорически отвергнуто предложение советника министра финансов по внедрению “модифицированного налога с продаж” и выбран путь стратегического развития с “старым” налогом с оборота. Действия США по внедрению НДС и противодействию налога с оборота можно проследить по следующим историческим фактам:
В конце описания налоговых механизмов, основанных на политическом субъективизме, приведу пример внедрения упрощенных систем налогообложения в общую налоговую систему. Если рассматривать упрощенные системы с использованием налога с оборота, как автономно функционирующую систему, то следует признать ее преимущества, основанные на простоте, прозрачности налоговых отношений и высокой фискальной эффективности. Но при комбинации упрощенных систем с общей системой, создается высокая мотивация уклонения от равноправного налогообложения. Упрощенный системы были внедрены в 70-х года прошлого века и имели большую популярность среди научных и общественных кругов западных стран и США. По состоянию на сегодня, те же научные сообщества Запада признают вред от имплементации упрощенных систем в общую систему налогообложения. Так, к примеру специалисты исследовательского фонда “Tax Foundation”, при разработке методологии Индекса Налогового Климата (Tax Climate Index),[5] который они рассчитывают только применительно с штатам США, учитывают фактор использования каждым отдельным штатом систем упрощенного налогообложения. Специалисты фонда считают, чем больше уровень имплементации упрощенных систем в общую систему налогообложения, тем менее прозрачна и эффективна становится налоговая система. Возникает вопрос, почему западные экономисты в 70-х годах прошлого века не провели моделирование вариаций развития событий и не пришли к аналогичным выводам.
Учитывая все аспекты формирования мировой налоговой системы, можно прийти к выводу, что система специальным образом формировалась для неоднозначности процессов налогообложения и постоянного наличия возможных прецендентов в сфере уклонения от равноправной уплаты налогов. Следует отметить еще один важный аспект, такие страны как США и Великая Британия позиционируют себя как лидеры в сфере борьбы с мировым уклонением от уплаты налогов. Но при этом по версии исследовательского фонда “Tax Justice Network” являются лидерами рейтинга Индекса налоговых ям ( Corporate Tax Haven Index), далее CTHI. Так к примеру по результатам рейтинга CTHI за 2024 г. Великая Британия является лидером по количеству офшорных зон (из топ 10, 7 юрисдикций находятся под прямым английским влиянием) а США является лидером по объёму денежных средств выведенных без уплаты корпоративного налога, доля составляет 15,6% от мирового теневого оборота.[2]
Следовательно, на основании вышесказанного можно сформировать научную идею, объясняющую основные причины невозможности адекватного функционирования современной системы налогообложения без фактора добровольной оплаты налогов и в случае его отсутствия, система может функционировать только через принуждения и “ручного” контроля, что объясняется отчасти субъективными принципами, которые были заложены в ее построение. Общие черты системы построенной по субъективным факторам можно трактовать следующим образом: ”Каждая система, которая была построена по субъективным принципам, не будет обладать устойчивыми свойствами для выполнения своих функций в случае воздействия внешних факторов, обладающих свойством изменяться. Чем сильнее будут изменяться факторы воздействия на систему, тем меньше система будет отвечать своим свойствам по обеспечению выполнения заданных начальных функций.”
В самом начале формирования независимой Украины была предпринята единственная попытка создать свои индивидуальные элементы налоговой системы. В 1993 г. Верховная Рада приняла закон о переходе на налог с оборота, но уже в 1995 г. когда сформировались внутренние бизнес-элиты и элементы внешнего влияния, Радой был принят закон о отмене налога с оборота и окончательном переходе на налоговую систему по “лекалам” Запада. После чего, вплоть до 2025 г. украинское правительство использовало только тактику копирования моделей налогообложения стран Европейского союза. Видимо исходили з логики, если налоговая модель успешно функционирует в Эстонии или Германии нужно ее скопировать и получить гарантированный такой же позитивный результат. Но как показал практика, такая логика оказалось ошибочной. По версии исследовательского фонда “The 1841 Foundation”, по результатам 2024 г. Украине был присвоен статус Tax Heel, с 4 местом в рейтинге стран с наихудшими условиями налоговой системы.[3]
Рассмотрим основные недостатки украинской налоговой системы:
Далее рассмотрим зависимость значений индекса и уровня налогов с доходов физических лиц.
Как можно увидеть из вышеприведенных графиков, США является лидером по правильному размещению налоговых акцентов, при самой меньшей нагрузке на коммерческий капитал собирается достаточно умеренная сумма налогов с доходов физических лиц, относительно таких стран как Германия и Франция, у которых нагрузка на коммерческий сектор завышена, но при этом и увеличена нагрузка налогов на доходы физических лиц. Если же лидера по налоговому балансу сравнить с Украиной, то можно наблюдать те же выявленные закономерности только наоборот, налоговая нагрузка на коммерческий сектор в Украине относительно ВВП очень высокая и соответственно генерируются низкие уровни доходов граждан и соответственно налогов с них.
Рассмотрим теперь причины вышеописанных недостатков украинской системы налогообложения. Если такие факторы как: некорректное распределении налоговой нагрузки между коммерческим и частным капиталом и хаотичность процесса первичного документооборота, можно банально объяснить за счет не правильной налоговой политики, то остальные недостатки имеют более глубокие причинные связи. Во-первых, учитывая субъективных характер возникновения основных налоговых механизмов, как уже указывалось выше, система не может функционировать автономно и при этом обеспечить равноправность для всех плательщиков налогов. Во-вторых, изъяны системы усиливаются под действием фактора глобализации мировой экономики. Под термином “Глобализация мировой экономики” понимается нарастающие с начала 2000-х годов изменения в характере и условиях ведения международной и внутренней коммерческой деятельности. Эффект снижения фискальной эффективности от влияния фактора Глобализации экономики подтверждают многие известные мировые ученые. В результате чего, эффект снижения фискальной эффективности коррелируется с моим теоретическим предположением о том, что система, которая построена по субъективным принципам, очень восприимчива к изменению внешних факторов воздействия, чем сильнее будут изменяться факторы воздействия на систему, тем меньше система будет отвечать своим свойствам по обеспечению выполнения заданных начальных функций.
Для примера рассмотрим мнение по данной проблеме известного экономиста В. Танзи, который, описывая явление “Глобализация мировой экономики”, утверждал, что на современном этапе экономического развития факторы производства, прежде всего капитал, имеют большую ликвидность и возможность быстрой трансформации. В. Танзи также выделил основных фискальных «термитов», подрывающие принципы современной налоговой системы: электронные деньги, трасты и хедж-фонды, оффшорные зоны, электронная коммерция, внутрикорпоративная торговля, увеличилась доля нематериальных активов и других товаров, для которых не нужны границы и транспортные перевозки, дистанционное трудоустройство (фриланс) и многое другое. Следует обратить внимание на то, что ученый немного путает первопричины, поскольку такие “термиты” как: внутрикорпоративная торговля, трасты, хедж-фонды и оффшорные зоны – являются продуктами политэкономических решений прошлого Глобализация здесь не виновата, а вот в комбинации с новыми факторами влияния, которые и правда относятся к Глобализации, снижение фискальной эффективности просто ускорило свои темпы. Поэтому можно прийти к выводам, что фактор Глобализации не является основной причиной снижения работоспособности системы, он лишь является усиливающим катализатором предыдущих недостатков системы налогообложения.
В заключении рассмотрим фактор Налоговой морали общества. Под термином “Налоговая мораль” понимаются нравственные принципы и ценности, которыми руководствуются люди при уплате налогов, или же насколько общество считает справедливым добровольно оплачивать налоги. В каждой стране налоговая мораль носит изменчивый характер в зависимости от национальной культуры, истории, доверии к правительству и тд. Фактор индивидуальной налоговой морали общества, частично является объяснением почему одна, и таже налоговая система будет по-разному функционировать в каждой отдельной стране. Фискально-социологическими исследованиями установлено, что уровень налоговой морали по состоянию на 2013 г., в США выше, чем в любой другой стране. Второе и третье места занимают Австрия и Швейцария. Честно говоря, добровольная уплата – результат не одного гражданского сознания плательщиков. Большую роль играет гроза суровых законов, неотвратимость наказаний, эффективная деятельность налоговой службы. А поскольку существующая мировая налоговая система не может функционировать автономно, она должна базироваться только или на добровольной оплате налогов или на тотальном принуждении. Учитывая, что критерий налоговой морали украинского общества очень низкий, соответственно это приводит к усилению факторов насильственного принуждения и “ручного” налогового администрирования. Украинский ученый проф. Андрущенко, возможно первый кто поднял вопрос о налоговой морали в Украине, как факторе, который имеет прямое воздействие на эффективность национальной системы налогообложения. По состоянию на 2013 г. проф. Андрущенко произвел оценку основных критериев налоговой морали, но учитывая, что в 2025 г. ряд факторов могли измениться, ниже приведу сравнения оценки проф. Андрущенко и моего субъективного оценивания в 2025 г.
Следует заметить, что причина низкой налоговой морали украинского общества заключается в действиях правительства в течении, наверное, всего периода независимости Украины. Реакция общества является только зеркальным отражением уровня коррупции, защиты прав населения, уровнем предоставляемых государственных услуг и тд. Учитывая все перечисленные причины недостатков украинской налоговой системы, можно прийти к выводам, что использование методов принуждения к оплате налогов для данной фискальной модели является вынужденным действием, поскольку система может функционировать только так, поскольку эффект добровольной оплаты налогов отсутствует. Следует также заметить, что фактор налоговой морали не может резко изменяться, к примеру через год после прихода к власти честного и некоррупционного правительства, этот фактор накапливается в определенной тенденции медленно и на протяжении десятков лет. Поэтому по состоянию на сегодняшний день можно констатировать следующую ситуацию: низкая налоговая мораль способствует использованию фактора принуждения, в свою очередь фактор принуждения еще больше снижает налоговую мораль. Получается ефект замкнутого круга.
Учитывая тот факт, что для качественного изменения системы необходимо менять не следствия а причины, поэтому подытожим их:
Соответственно, можно сформулировать основные требования к новой концепции налоговой модели:
Название “Податки на долонях” несет смысловую нагрузку от фразы “видно, как на ладони”, что означает что-то очень ясно, отчетливое, хорошо понимаемое, совершенно без каких-либо затруднений или сомнений. Это выражение подчеркивает высокую степень видимости, понятности и очевидности. Именно такие характеристики должны быть присущи новой украинской системе налогообложения.
Модель “Податки на долонях”, далее Система, представляет собой единую электронную систему, функционирующую по принципу независимого блокчейна Эфириум, который является вторым по надежности после блокчейна Биткоин, но при этом не такой энергозатратный. Использование технологии блокчейна позволит обеспечить исключение возможности перезаписи любой хозяйственной или финансовой операции, которая была осуществлена в рамках Системы. Доступ к полным данным о ведении коммерческой деятельности отдельного субъекта имеет только сам субъект и банковские организации имеют только ограниченную информацию: сумма платежа, реквизиты получателя. Государственные органы могут получить право к полному доступу информации о ведении коммерческой деятельности только после внесения в систему блокчейна соответствующего постановления суда.
Система совмещает в себе дополнительные функции: ведения электронного документооборота первичной документации, посредничество между финансовыми учреждениями и субъектами коммерции в сфере выполнения банковских транзакций, юридическая защита в сфере выполнения договорных обязательств, автоматизированность налогового учета. Рассмотрим отдельно каждую из перечисленных функций.
Система предоставляет без оплатную возможность полного оформления всей первичной документации, которая является единственным основанием для налогового администрирования и ведения торговой или производственной деятельности. При этом система может быть совместима с любыми другими программами ведения электронного документооборота. Под совместимостью понимается возможность посредничества между Системой и другими программными продуктами. В рамках такого посредничества, пользователь уже с помощью коммерческих платных программ может подобрать для себя более желательный интерфейс. Нужно подчеркнуть, что даже если пользователь будет работать через негосударственную программу-посредника, то все равно вся информация будет переноситься в его официальный электронный кабинет, поскольку Система записывает данные в блокчейн только с него. Данное решение позволит полностью исключить необходимость для предприятий осуществлять хранения бумажных носителей и проблемами с несовместимостью большого ассортимента коммерческого ПО. Также нужно отметить, что форма накладной реализации товара включает в себя функции товарно-транспортной накладной, вследствие чего отдельное оформление ТТН не требуется.
Банковская система может принимать платёжные поручения от субъектов предпринимательской деятельности, только те, которые были оформленные Системой. Банки не имеют возможности осуществить самостоятельную коммерческую транзакцию, поскольку данные о ней не будут внесены в блокчейн Системы. Данное требование необходимо к выполнению по той причине, что при формировании платежного поручения в Системе, проверяется основание для такого платежа - остаток задолженности по счету-фактуре и после чего проверяется необходимость автоматического начисления или оплаты налога. Система по результатам общей проверки, при необходимости оплаты налога, автоматически формирует второе поручения для банка на оплату налога. Приведем пример, пользователь создал платежное поручение на оплату своему поставщику, в сумме 1000 грн. с учетом налога 10 грн. Для пользователя это будет выглядеть как единое платежное поручение, которое он подписал к выполнению. Фактически Система отправит в банк для выполнения два поручения: 990 грн. отправить на счет получателя и 10 грн. отправить в бюджет как налоговое поступление.
Учитывая, что Система полностью сохраняет всю цепочку последовательности действий: договор-счет -накладные- платежные поручения, существует возможность в случае нарушения контрагентом обязательств описанных в договоре автоматически подать заявку на формирования судебного иска. К примеру, в случае нарушения сроков оплаты или отгрузки продукции, пользователь в самой форме договора нажимает кнопку “подготовить судебный иск”, после выбирает кого-либо из списка аккредитированных юридических компаний и отправляет запрос. После по просьбе юридической компании, пользователь предоставляет дифференцированный доступ только к тем документам, которые имеют отношение к иску, к примеру: договор, счет фактура, платежное поручение. Далее юристы автоматически подают исковое заявление с приложенными электронными документами пользователя.
Система ориентирована на полное исключение необходимости ручного составления каких-либо налоговых отчетов. Вся налоговая отчетность формируется автоматически в процессе ведения коммерческой деятельности. Реализовать данную задачу позволяет использование рекуррентной формы оплаты налогов, который возможен при налогообложения оборота.
Основные принципы оплаты налогов:
Основные принципы начисления налоговых обязательств.
Документальные основания для начисления налоговых обязательств.
Для более лучшего понимания, приведу пример начисления и оплаты налогов по этапам на конкретном примере:
1.В договоре указали принцип оплаты налога пропорционально суммам банковских транзакций, при ставке налога 3,5%.
2.Подписали счет фактуру на сумму с учетом налога 1000 грн.
3.Покупатель осуществил предоплату в размере 30%, соответственно от 300 грн банковской транзакции 3,5% (10,5 грн) будет начислено и уплачено налога и 289,5 будет получено поставщиком на свой счет.
4.Поставщик и покупатель подписали накладную реализации товара на полную сумму 1000 грн. с учетом налога. Начисление налога составит: 3,5% от 1000 грн (35 грн) – начислено налога ранее согласно банковской транзакции (10,5 грн) = 24,5 грн. Далее рассмотрим два разных возможных варианта развития событий п.5.1 и п.5.2
5.1Покупатель нарушил обязательство по срокам оплаты, и поставщик на 30-й календарный день был вынужден осуществить самостоятельную оплату налога в сумме 24,5 грн. После через некоторое время покупатель все же оплатил остаток задолженности в сумме 700 грн. Учитывая, что налоговая задолженность по данной товарной операции уже полностью погашена, все 700 грн. зачислены на счет поставщика.
5.2Через 15-ть календарных дней поставщик осуществил окончательный расчет по своей задолженности, в сумме 700 грн. учитывая, что начисление налога с полной суммы уже было осуществлено, соответственно начисление от транзакции будет составлять 0 грн, но учитывая остаток налоговой задолженности в размере 24,5 грн, данная сумма будет автоматически вычтена и уплачена в бюджет, поставщик на свой счет получит 700-24,5 = 675,5 грн.
Суммы всех налоговых начислений и оплат автоматически формируются в сводной таблице в режиме онлайн, благодаря чему пользователь освобождается от необходимости формировать месячные, квартальные и годовые отчеты. Любое действие по финансовой транзакции, начислению или оплаты налога, которое было выполнено Системой, означает что данное действие было выполнено в полном соответствии с нормами законодательства, а это означает что такое действие не может впоследствии рассматриваться государственными органами как нарушение и соответственно такие действия не имеют право отдельно контролироваться налоговыми проверками.
Всего используется два налоговых механизма: налогообложение с оборота по пропорциональным ставкам и акцизные налоги по специфическим и адвалорным ставкам. Далее все налоги подразделяются на виды в зависимости от сферы коммерческой деятельности: импорт, экспорт, внутренняя оптовая торговля, розничная торговля, производственная торговля, акцизная торговля, доходы физических лиц.
Более детально функционирование налогов рассмотрим по каждому виду коммерческой деятельности.
Под производственной торговлей подразумевается первичная стадия реализации готовой продукции от производителя к покупателям. Учитывая необходимость создания мотивирующих условий для развития производственной деятельности, предлагаются следующие внедрения:
Оптовая торговля на внутреннем рынке, является самым распространённым видом коммерческой деятельности и соответственно это должен быть самый простой и автоматизированный процесс. Под оптовой торговлей понимается посредническая деятельность по продаже любых товаров или услуг кроме акцизного назначения. Как уже указывалось выше товар может реализовываться или по общегосударственных кодам или по индивидуальным производственным. Вне зависимости от кода товара, ставка налога с оптовой торговли составляет 3,5%. Если торговое предприятие приобретает товар по инд. производственному коду, открывается функционал Отчет оригинальных товаров, в котором ведется учет всех поступающих и реализуемых оригинальных товаров украинских производителей. Если предприятие реализует товары по общегосударственным кодам, то никаких ограничений по учету поступлений и расходов не существует. Также нужно отметить, если торговое предприятие не реализовывает товар с отсрочками платежа более месяца, то необходимость какой-либо ручной оплаты налогов полностью отсутствует, что в принципе создает эффект незаметности налогообложения.
Функционал ведения розничной торговли не акцизными товарами в электронном кабинете, доступен любому предприятию. Создается суточный реестр розничной реализации, к которому по IP адресу подключаются все кассовые терминалы предприятия. В суточный реестр заносятся все поступления о реализации по кассовым чекам. Поступления разделяются на безналичные (при оплате банковской картой) и наличные поступления. Сумма суточных наличных поступлений фиксируются в реестре розничной торговли, данные денежные средства в течении определенного срока (1-3 суток) предприятие имеет возможность перевести на свой безналичный банковский счет с помощью услуг инкассации или самостоятельно. В случае невнесения наличной выручки в течении установленного срока на банковский счет, такая сумма автоматически считается как доход физических лиц-учредителей и облагается налогом с доходов физ. лиц, после чего требование о внесении данной суммы на счет предприятия отсутствует. В таком случае предприятие может внести в электронный кабинет лишь информацию о конкретном учредителе-получателе, с целью начисления пенсионных сум на его индивидуальный пенсионный счет. Такой вариант предполагает последующую самостоятельную уплату НДФЛ в течении 30 дней. Все денежные средства от розничной торговли облагаются налогом с розничной торговли по ставке 4,5%. Списание налога с средств которые поступили на банковский счет предприятия производится автоматически с банковского счета розничной торговли. Уплату налога с наличной выручки которая не была внесена на счет, необходимо осуществить в ручном режиме в течении 30 календарных дней. После уплаты налога с розницы, средства автоматически переводятся с спец. счета розничной торговли на любой указанный счет предприятия.
Условия акцизной торговли распространяются на уже существующие в Украине группы товаров это электроэнергия, спиртосодержащие напитки, табакосодержащие товары, топливо, транспортные средства (данная категория не описывается). Для ведения торговли акцизными товарами, предприятие в своем электронном кабинете должно подать заявку на получение соответствующей акцизной лицензии. После получения лицензии у предприятия открывается функция Акцизный отчет, которая будет осуществлять учет поступлений и реализаций акцизных товаров. С помощью Акцизного отчета, на основании технологии блокчейна, можно проследить движение каждой единицы акцизного товара от момента его появления на внутреннем рынке Украины до момента его конечной реализации.
Вся акцизная торговля подразделяется на два основных вида товаров: подакцизное сырье и товары конечного потребления. Рассмотрим отдельно особенности каждого вида:
Подакцизное сырье с целью исключения двойного налогообложения, не должно облагаться акцизными налогами до стадии его переработки в товары конечного потребления. Соответственно, не взирая на отсутствие налогообложения должна существовать система контроля за движением подакцизного сырья от производителя до переработчика либо до нерезидента Украины (экспорт). Для реализации данных задач предлагается следующий алгоритм действий:
Ниже обозначу данный алгоритм в виде схемы.
Отдельно следует отметить, что реализация подакцизного сырья должна быть запрещена в розничной торговле.
Акцизные товары конечного потребления имеют аналогичную систему контроля за их движением от стадии появления на внутреннем рынке и до момента их потребления либо экспорта. Налогообложение предлагается осуществлять только на начальных стадиях их возникновения на внутреннем рынке. Учитывая, что такие начальные стадии связаны с акцизными складами и таможенной службой, это позволяет обеспечить максимально контролируемый процесс первичного учета товаров и уплаты акцизов с них. Налогообложение на последующих стадиях движения товара до конечного потребителя, считаю не рациональным, потому что, во-первых, это будет создавать мотивацию для уклонения от оплаты акцизов на стадиях движения товара, которые менее контролируемые, во-вторых, отсутствует целесообразность разбивки акцизного налога на несколько частей, намного проще учесть сразу весь акциз и после только контролировать движение такого товара. Учитывая, что субъектам коммерческой деятельности, такой контроль не грозит какими-либо дополнительными акцизными уплатами, будет отсутствовать заинтересованность в осуществлении попыток уклонении от контроля за движением товара. Акцизное налогообложение как уже указывалось выше осуществляется при формировании производственной декларации или импортной акцизной накладной, по специфическим ставкам и в редких случаях адвалорным (электроэнергия). Ниже приведена схема движения и налогообложения акцизных товаров конечного потребления.
Согласно вышеуказанной схеме, отдельно нужно описать условия реализации акцизных товаров конечного потребления юридическим лицам, речь идет о топливе и электроэнергии. Юридические конечные покупатели, приобретают такие товары без наличия лицензии, но тем не менее, у них также открывается функция Акцизный отчет, которая учитывает только поступления и списания товара на собственные нужды, возможность далее реализовать акцизный товар возможность отсутствует. Благодаря данному функционалу будет существовать возможность детализированного мониторинга движения всех акцизных товаров от первичных накладных до конечных стадий потребления.
Также предлагается расширить возможность налогообложения акцизных товаров по адвалорным ставкам (пропорциональным) и создать дополнительные мотивационные условия для вывода товаров из теневого оборота. Функция “Добровольное декларирование акцизных товаров конечного потребления”, позволяет предприятиям имеющим лицензию на оптовую акцизную торговлю самостоятельно задекларировать излишки товара на который отсутствует запись в блокчейне Акцизного отчета. В электронном кабинете, заполняется перечень таких товаров в Добровольной декларации, после чего партия товара предоставляется для фактической проверки таможенной службы. Налогообложения добровольно задекларированных акцизных товаров в экспериментальном порядке предлагается осуществлять по адвалорным (пропорциональным) ставкам от номинальной стоимости товара. Номинальная стоимость товара определяется исходя из государственных лимитов на розничные цены акцизных товаров. Под Лимитами на розничные цены, понимается механизм государственного регулирования рынка акцизных товаров: алкоголь, табачные изделия и тд. В процессе такого регулирования государства устанавливает минимальные розничные цены, к примеру на вредные товары или же максимальные розничные цены на стратегические товары (топлива, электроэнергия). Иными словами, номинальная стоимость определяется исходя из средних розничных цен рынка. Налогообложение по такому принципу будет увеличено в сравнении с акцизными налогами по специфическим ставкам, но, с другой стороны, такое решение представляется справедливым учитывая, что субъект коммерческой деятельности получает упрощенную возможность легализовать свои товары для дальнейшей законной реализации на рынке Украины. После проверки заявленной партии товара, Добровольная декларация подтверждается в электронном кабинете таможенной службой и после уплаты акцизного налога, товар автоматически переносится в Акцизный отчет.
Розничная торговля акцизными товарами также базируется на Акцизном отчете, предприятие не сможет напечатать в кассовых чеках большее количество товара чем имеется на остатке в Акцизном отчете. Дополнительный сбор акцизов при розничной торговле отсутствует.
Вся внешнеэкономическая торговля производится по общему алгоритму рекуррентных налогов, описанному в п.3.1. Все товары подразделяются на сырьевые и конечного потребления. При импорте договор вместо поставщика нерезидента создает покупатель резидент, в таком договоре указываются условия оплаты налога с импорта (пропорционально каждой оплате или полноценный вычет налога с первых оплат). На основании договора покупатель резидент создает Инвойс, на который будут распространяться условия, описанные в договоре по оплате налога. Далее рассмотрим возможные варианты оплаты за товар и оплату налога.
В любых других комбинированных вариантах: частичная предоплата с последующей оплатой с отсрочкой, частичная предоплата с последующей оплатой по факту и тд., покупатель будет вынужден при фактическом получении товара на таможенном посту доплатить разницу неуплаченного налога. Если покупатель оплатит денежные средства без поставки товара, то за покупателем на протяжении определенного срока останется возможность завести аналогичный товар уже без уплаты налога с импорта, но при этом должны отсутствовать штрафные санкции в случае полной не поставки импортного товара.
По моему мнению, предлагаемый алгоритм будет демотивировать фиктивно выводить денежные средства с внутреннего оборота. И также это снизит необходимость “ручного” контроля за процессами фиктивного вывода денежных средств под предлогом оплаты за товар или услуги. Поскольку для государства будет соблюден основной критерий – с выведенных средств уплачен налог. Также с целью создания мотивирующих условий для развития промышленности на территории украинской юрисдикции, предлагается использовать две налоговые ставки с импорта: Налог с импорта на сырьевые материалы с ставкой 10% и налог с импорта на товары конечного потребления с ставкой 30%. Сниженный налог на сырье будет увеличивать конкурентоспособность на мировом рынке товаров, произведенных в Украине, при этом увеличенный налог с импорта на товары конечного потребления будет снижать конкурентное преимущество иностранных товаров на внутреннем рынке и поддерживать развитие производств в аналогичных сферах.
Далее рассмотрим механизм экспортной торговли, эксклюзивное условие которого заключается в том, что налог с экспорта замещает необходимость уплаты налога с оптовой торговли по ставке 3,5%. При экспорте, резидент Украины создает Договор с условиями оплаты налога с экспорта и Инвойс. Аналогично, как и при импорте, налог с экспорта уплачивается автоматически во всех случаях кроме поставки товара с отсрочкой платежа более 30 календарных дней. В таком случае, после утверждения экспортной накладной, которая должна соответствовать данным Инвойса, на резидента начисляется налог с экспорта который должен быть самостоятельно оплачен перед вывозом товара за границу Украины. Соответственно после самостоятельной оплаты налога, вся полученная в будущем выручка от покупателя нерезидента уже будет освобождена от уплаты экспортного налога. С целью создания мотивирующих условий для развития промышленности на территории украинской юрисдикции, предлагается использовать две налоговые ставки с экспорта: Налог с экспорта на сырьевые материалы с ставкой 3,5% и налог с экспорта на товары конечного потребления с ставкой 1,5%. Низкий экспортный налог на товары конечного потребления будет способствовать усилению конкурентных позиций товаров украинского производства. Повышенный налог на экспорт сырья будет способствовать созданию более выгодных условий для переработки сырья на территории Украины и последующего экспорта товаров по более дешевой налоговой ставке. Учитывая, что украинский экспорт в основном состоит из сырья с малой добавленной стоимостью, это отражается на торговом балансе, который в основном имеет отрицательное сальдо. Поэтому вышеописанные условия налогообложения импорта и экспорта будут оказывать позитивное государственное регулирование на улучшения показателя торгового баланса. Ниже приведу схему денежного оборота на основании предлагаемых алгоритмов.
На вышеприведенной схеме, красным цветом выделены операции связанные с увеличением себестоимости товаров, зеленым цветом обозначены операции, которые способствуют снижению себестоимости и повышению конкурентной способности. В связи чем, иностранным либо отечественным инвесторам будет выгоднее развивать производственную отрасль внутри украинской юрисдикции, завозить импортное сырье или использовать отечественное и после переработки экспортировать товар с добавленной стоимостью. При этом нужно отметить, что производители резиденты сами могут регулировать уровень выводимой прибыли в другие юрисдикции, посредством регулирования стоимости экспортных товаров. Если экспортеры заинтересованы вывести деньги с внутреннего оборота, то в цену будет включаться минимальная наценка, с расчета формирования основной прибыли в других юрисдикциях. Хотя, учитывая низкую ставку налога с оптовой торговли, весьма сомнительно что в других странах будет получена большая экономия от переноса основной части прибыли.
Основной принцип в налогообложении физических лиц предлагается рассматривать в рамках единого налога с линейной ставкой, далее НДФЛ, который в себя будет включать всевозможные подвиды налогов или взносов, в Украине это ЕСВ, НДФО, военный сбор. Иными словами, государство берет на себя функцию внутреннего распределения собранного налога на различные потребности: бюджеты территориальных органов самоуправления, пенсионный фонд, прочие социальные обеспечения. Объединение трех видов налогов и сборов позволит существенно упростить его администрирования и отчетность для субъектов коммерческой деятельности. Процесс начисления и уплаты НДФЛ также автоматизировано производится в рамках электронного кабинета “Податки на долонях”. В разделе “Співробітники” предприятие регистрирует всех принятых на работу сотрудников, после чего в разделе “Заробітна плата” возле каждого сотрудника вводятся данные о его месячном доходе и указывается счет, с которого будет осуществляться выплата. После подписания ведомости, Система автоматически формирует платежные поручения для банка, с указанием реквизитов получателей и сумм налоговых индивидуальных отчислений с каждого сотрудника. После списания денежных средств налоговый отчет формируется автоматически, что исключает необходимость формирования бухгалтерии каких-либо дополнительных отчетов для подачи в налоговую службу.
На начальном этапе, предлагается рассматривать НДФЛ по ставке 30%, что в сравнении с действующей ситуаций является снижением налоговой нагрузки на доходы физических лиц на: ЕСВ 22% + военный сбор 5%+ НДФО 20% - НДФО единое 30% = 17%. (значение является ориентировочным, поскольку не учтен эффект двойного налогообложения). Начальная ставка 30% рассчитана на основании следующих аргументов:
Также отдельно нужно рассмотреть понимание термина “налогообложение дохода физических” в контексте проекта “Податки на долонях”. Под доходами физических лиц, понимается - различные законные источники поступления денежных средств к лицам, которые не ведут самостоятельной коммерческой деятельности и не являются юридическим лицом. Соответственно, к таким лицам можно отнести как наемных работников, так и бенефициаров бизнеса. Поэтому применение единого НДФЛ по ставке 30% должно быть приравнено как к заработной плате, так и к дивидендам бенефициаров бизнеса. Но учитывая, что НДФЛ в своих составляющих содержит долю, отчисляемую в пенсионный фонд, будет вполне справедливо учитывать тот факт, что бенефициар получающий свой доход как физическое лицо от прибыли своей компании будет в будущем иметь значительно больший объём пенсионного начисления.
1. Предлагается полностью отменить налоги на предметы роскоши и недвижимость, как частную, так и коммерческую, поскольку налогообложение данных сфер существенно снижает развитие экономики и уровня конечного потребления. Рассмотрим данный аспект более детализированно на отдельных примерах коммерческой и частной недвижимости. Коммерческая недвижимость является важнейшей составляющей функционирования бизнеса, чем больше недвижимости имеется в распоряжении бизнеса в виде складов, торговых центров, салонов и тд., тем более эффективнее он будет функционировать. Также следует дополнительно отметить, что увеличение таких основных фондов способствует увеличению рабочих мест и уровня конечного потребления, поскольку на обслуживания недвижимости требуются другие товары присущие на рынке. Следовательно развитие сектора коммерческой недвижимости выгодно для государства, так как способствует образованию дополнительных налоговых поступлений. В таком случае, дополнительно облагать налогом объекты, которые и так обеспечивают бюджет это сопоставимо с примером, когда субъект снижает прочность основы, на которую сам же опирается.
Если рассмотреть сущность налогообложения частной недвижимости и предметов роскоши, то выводы формируются схожие с вышеуказанными. Представим, что физическое лицо уплатило налог с своего дохода и получило право пользоваться собственными средствами уже очищенными от налога, за счет которых было приобретено жилье. И после того, как доход физического лица из денежного выражения преобразовался в материальное, он опять подлежит налогообложению. Получается, что государство дестимулирует развитие рынка недвижимости и использует, по сути, эффект двойного налогообложения. При этом нужно отметить, что отсутствия препятствий для развития сферы элитной недвижимости или других предметов роскоши, косвенно будет способствовать увеличение товарооборота, уровня конечного потребления и инвестирования в частную недвижимость. Все указанные результаты безусловно косвенно будут влиять на увеличение налоговых поступлений с других сфер, к примеру: увеличения спроса на элитные автомобили будет способствовать увеличению их импорта и, следовательно, поступлений от налога с импорта; усиление заинтересованности в приобретении элитных жилых объектов будет влиять на увеличение заказов строительных компаний и сферы обслуживания, что также сопряжено с увеличением налоговых поступлений. Иными словами, все описанные позитивные аспекты от отмены налогов на недвижимость и предметы роскоши будут способствовать увеличению накопления капиталов общества, что по моему мнению является одним из важнейших факторов развития экономики в целом.
2. Упрощенные системы налогообложения должны быть отменены, поскольку, во-первых, как показали результаты моего исследования, имплементация в одну общую систему ряда других подсистем, способствует снижению общей фискальной эффективности, прозрачности налоговой сферы и неравноправности налогоплательщиков. Во-вторых, в упрощенных системах пропадает необходимость, поскольку единая налоговая система и так представляет из себя упрощенную и максимально диджетализированную модель. Управление электронным кабинетом и процессами налогообложения можно единолично осуществлять как для предприятия с 1-м сотрудником и оборотом 10 тыс. грн., так и для предприятия, к примеру с 100-й работников и оборотом 10 млн. грн..
3. Должны быть упразднены операции по внесению и возврату финансовой помощи. Поскольку в рамках данного проекта, такие операции рассматриваются как доход юридического лица либо физического и соответственно в автоматическом режиме будут подвергнуты налогообложению.
В заключении следует отметить, что с помощью всех ставок вышеприведенных налогов за исключением НДФЛ, моделировались налоговые поступления на примере фактического товарооборота Украины в 2021 г., в результате чего были выявлены примерно аналогичные объёмы налоговых поступлений.
Более детально изучить все вышеописанные процессы можно на практических примерах в приложении для моделирования и сбора статистических данных проекта “Податки на долонях” по ссылке : https://podatky.online/
Литературные источники